免费预约!"春之声"上海城市草坪音乐会即将开启
4月18日至4月19日,“春之声”上海城市草坪音乐会将为广大市民游客带来3场精彩纷呈、意蕴悠长的视听盛宴。诚邀热爱生活、向往春天的您,共赴一场春与花、声与景的美好邂逅!
2026-04-14






近日,上海全新文旅IP——
“海上萌主”正式发布
这一IP以城市动物明星
为灵感源点
集结来自上海多家景区的
高人气动物形象
通过更轻盈、更亲和的表达方式
把城市文脉、节日情绪
与当代审美连接在一起
萌力成为纽带
也成为上海向市民游客送出的
新春问候
Shanghai Pass海上萌主权益包发布
上海四大热门场馆可享9折
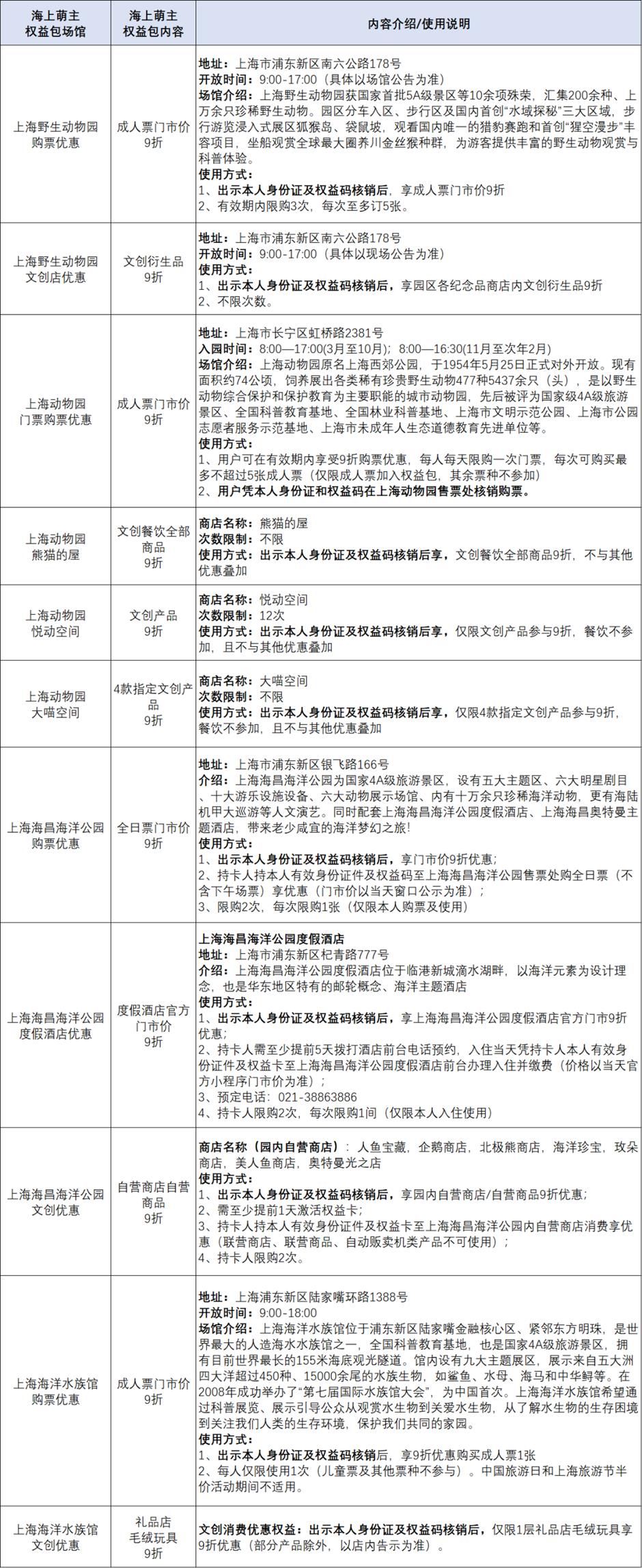
围绕IP发布,上海都市旅游卡推出Shanghai Pass “海上萌主” 权益包,让你用一杯奶茶的钱,解锁魔都萌趣之旅!
上海野生动物园、动物园、海昌海洋公园、海洋水族馆四大场馆萌趣权益一键解锁,近距离互动治愈萌物~
四大核心权益
承包你的快乐时光
购买即可享受四大热门场馆专属福利,与萌宠近距离互动。上海野生动物园:打卡人气动物明星,解锁趣味投喂体验;上海动物园:漫步动物家园,邂逅超多治愈萌物;上海海昌海洋公园:赴深海之旅;看虎鲸巨浪、与海豚共舞;上海海洋水族馆:探索海底秘境,邂逅多样水生生物。
花小钱办大事,既能与萌宠相约,又能畅享文旅商一站式体验。
权益包使用时间:即日起-2026年12月31日
权益包使用说明↓
专享商圈权益可扫码查看↓
温馨提示
1、入馆时间:以各场馆营业时间为准,入园后请遵守各场馆规章制度。
2、权益包内仅为优惠折扣券,不涉及免费入园等,相关购票及消费需现场消费。
3、权益不包含:本产品不包含除产品权益外的场馆其他付费项目。
【重要说明】
1、本产品属于打包产品,使用过程中,用户不能针对其中部分权益提出退款申请,此外,每一项的权益使用需遵守该权益提供方的相关规则及要求。
2、本产品在激活后如果发生权益里约定的场馆有变更,平台将替换约定权益内容里同等票价的场馆使用。
3、景区因修缮、维护、天气恶劣等情况将暂停对外开放,开放时间以场馆公告为准,本平台不再另行通知。
4、本产品仅提供实名购买用户个人使用,任何个人或组织不得利用卡内权益从事经营等非正常游览活动,权益提供方如发现非正常使用,将有权拒绝提供相应服务,平台对任何异常使用行为有权注销该权益卡中的所有权益,并保留进一步通过法律手段追诉的权利。
5、该产品一旦到期,不予以退款处理。
来源:乐游上海
*本网站为非盈利性网站,部分文章,图片资源来源于网络,文中可能出现未署名的原创图文,转载前未能与权利人取得联系,转载不用于商业用途,如不慎侵权,请后台联系,我们将第一时间删除。
4月18日至4月19日,“春之声”上海城市草坪音乐会将为广大市民游客带来3场精彩纷呈、意蕴悠长的视听盛宴。诚邀热爱生活、向往春天的您,共赴一场春与花、声与景的美好邂逅!
2026-04-14